MySQL
架构
- 连接器:连接处理、授权认证
- 缓存(x):有缓存则直接返回(select) 注意:因为查询缓存往往效率不高,所以在 MySQL8.0 之后就抛弃了这个功能。
- 分析器:对查询语句进行语法分析和词法分析和语义分析,判断 SQL 语法是否正确,如果查询语法错误会直接返回给客户端错误信息,如果语法正确则进入优化器
- 优化器:决定表的读取顺序、选择合适的索引
- 执行器:开始执行语句进行查询比对,直到查询到满足条件的所有数据,然后进行返回
引擎种类
- InnoDB:支持事务;
- MyIsAM:支持全文索引、压缩表(导入数据后不能再进行修改)和空间函数;不支持事务和行级锁(对整张表加锁,并发低);崩溃后无法安全恢复
- MEMORY:数据存放在内存;不支持事务
并发控制
读写锁
也称共享锁和排他锁,可一起读,但不能一起写和一起读写
锁粒度
- 表锁:锁粒度大,并发程度小,资源消耗小
- 行锁:锁粒度小,并发程度高,资源消耗大
InnoDB解决死锁的方式:将持有最少行级写锁的事务进行回滚
事务
隔离级别
- 未提交读:读到另一事务中未提交的数据,会出现脏读、不可重复读、幻读
- 提交读:读到另一事务中已提交的数据,会出现不可重复读、幻读
- 可重复读:多次读取同一记录,结果一样,会出现幻读,MySQL使用MVCC(快照读)和next-key锁(当前读)解决了幻读
- 可串行化:强制事务串行执行,会在读取的每一行数据上都加锁

脏读:读到未提交的数据;不可重复读:多次读到的数据不一致,可能被修改;幻读:多次读到的数据不一致,可能插入新行
InnoDB 可以通过 Next-Key 锁 +MVCC 来解决幻读问题:
先介绍下 InnoDB 三种行锁的方式:
- 记录锁:针对单个行记录添加锁。
- 间隙锁(Gap Locking):可以帮我们锁住一个范围(索引之间的空隙),但不包括记录本身。采用间隙锁的方式可以防止幻读情况的产生。
- Next-Key 锁:帮我们锁住一个范围,同时锁定记录本身,相当于间隙锁 + 记录锁,可以解决幻读的问题。
在隔离级别为可重复读时,InnoDB 会采用 Next-Key 锁的机制,帮我们解决幻读问题。
事务日志

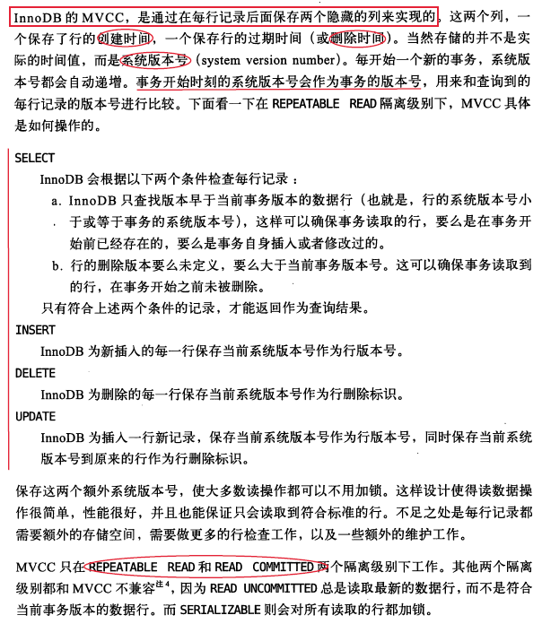
MVCC
MVCC 的核心就是 Undo Log+ Read View
MySQL中的行级锁不是简单的行级锁,而是MVCC,它实现了在很多情况下避免加锁操作,因此开销更低,大都实现了非阻塞的读操作,写操作也只锁定必要的行
其实现是通过保存数据在某个时间点的快照来实现的

行记录的隐藏列:
InnoDB 的叶子段存储了数据页,数据页中保存了行记录,而在行记录中有一些重要的隐藏字段:
- db_row_id:隐藏的行 ID,用来生成默认聚集索引。如果我们创建数据表的时候没有指定聚集索引,这时 InnoDB 就会用这个隐藏 ID 来创建聚集索引。采用聚集索引的方式可以提升数据的查找效率。
- db_trx_id:操作这个数据的事务 ID,也就是最后一个对该数据进行插入或更新的事务 ID。
- db_roll_ptr:回滚指针,也就是指向这个记录的 Undo Log 信息。
InnoDB 将行记录快照保存在了 Undo Log 里,我们可以在回滚段中找到它们,如下图所示:

索引
索引逻辑类别
- 主键索引:列值是唯一的且不为NULL。主键最好是和应用无关的,如最好不要定义为uuid,最简单的方法就是使用AUTO_INCREMENT自增列。这样可以保证数据行是按顺序写入的,对于根据主键做关联操作的性能也会更好
- 唯一索引:相对于主键索引,就是其值可以为NULL;问题:对于索引列为NULL的一条数据可多次插入,解决方案:给字段设置空字符串初始值,NOT NULL DEFAULT ‘‘即可,不要用null值作为初始值。
- 普通索引:相对唯一索引,就是其值可以重复
- 全文索引:MyISAM引擎,是一种通过建立倒排索引,快速匹配文档的方式
- 哈希索引:MEMEORY引擎,InnoDB的自适应哈希索引。基于哈希表实现,只有精确匹配索引所有列的查询才有效。对于每一行数据,都会对所有的索引列计算一个哈希码,哈希索引将所有的哈希码存储在索引中,同时在哈希表中保存指向每个数据行的指针
- 空间索引:MyISAM,可用作地理数据存储,其可从所有维度来索引数据
前缀索引:对于BLOG、TEXT或很长的VARCHAR类型的列,必须使用前缀索引,因为MYSQL不允许索引这些列的全部内容
覆盖索引:如果一个索引包含(或者说覆盖)所有需要查询的字段的值,我们就称之为“覆盖索引”
索引物理类别
- 聚簇索引:索引和数据存放在一起,InnoDB的聚簇索引通常为主键索引,若没有主键则会选择一个唯一索引,若没有唯一索引,则会隐式定义一个主键
- 非聚簇索引:索引和数据分别存放
索引失效
- 索引是表达式的一部分
- 索引是函数的参数
- 未满足联合索引的最左前缀匹配规则
- 遇到范围查询,其之后的索引列失效
- 如果条件中有or, 即使条件中存在索引也不会使用索引,如果既想使用or,又想使用索引, 就给所有or条件控制的列加上索引
- 使用like查询时, 如果以%开头,肯定是进行全表扫描;如果%在条件后面,对于主键索引, 索引失效,对于普通索引, 索引不失效
- 如果列的类型是字符串类型, 那么一定要在条件中将数据用引号引起来,不然也会是索引失效
- 索引列与 NULL 或者 NOT NULL 进行判断的时候也会失效
- 如果mysql认为全表扫描比用索引块, 同样不会使用索引
表空间
MySQL用表空间来组织数据,表空间就是磁盘上的文件
-
共享表空间:指的是数据库的所有的表数据,索引文件全部放在一个表空间中。
- 优点:表空间可以分成多个文件存放到各个磁盘,所以表也就可以分成多个文件存放在磁盘上,表的大小不受磁盘大小的限制
- 缺点:共享表空间分配后不能回缩,删除数据后会有空隙
-
独立表空间:每一个表都将会生成以独立的文件方式来进行存储。
- 优点:将单个表复制到另一个实例会很方便; 当表被删除时这部分空间可以被回收
- 缺点:单表增加过大,当单表占用空间过大时,存储空间不足;mysqld会维持很多文件句柄,表太多会影响性能;如果很多表都增长会导致碎片问题
日志
undo log
记录着事务执行之前的数据,用来回滚数据
redo log
记录着事务提交成功的操作,用来持久化恢复数据
bin-log
MySQL主从模式下的同步通过bin-log实现
优化
- 慢查询:分析慢查询日志
- EXPLAIN:查看语句的执行计划
- show profile:查看每一个步骤的时间成本
- 通过以上步骤分析是查询时间长还是等待时间长
- 查询时间长:缓存、索引、分库分表、读写分离
- 等待时间长:增加数据库连接缓冲池
其他
范式与反范式的优缺
- 范式的更新操作较快,只需修改少量数据且表较小
- 范式化设计的查询通常要关联多张表,反范式不需要关联表
现实中通常是两者结合,最常见的反范式化数据的方法是复制或缓存(可使用触发器来更新缓存值),在不同的表中存储相同的特定列